2024-09-27 09:26:55七分软件园
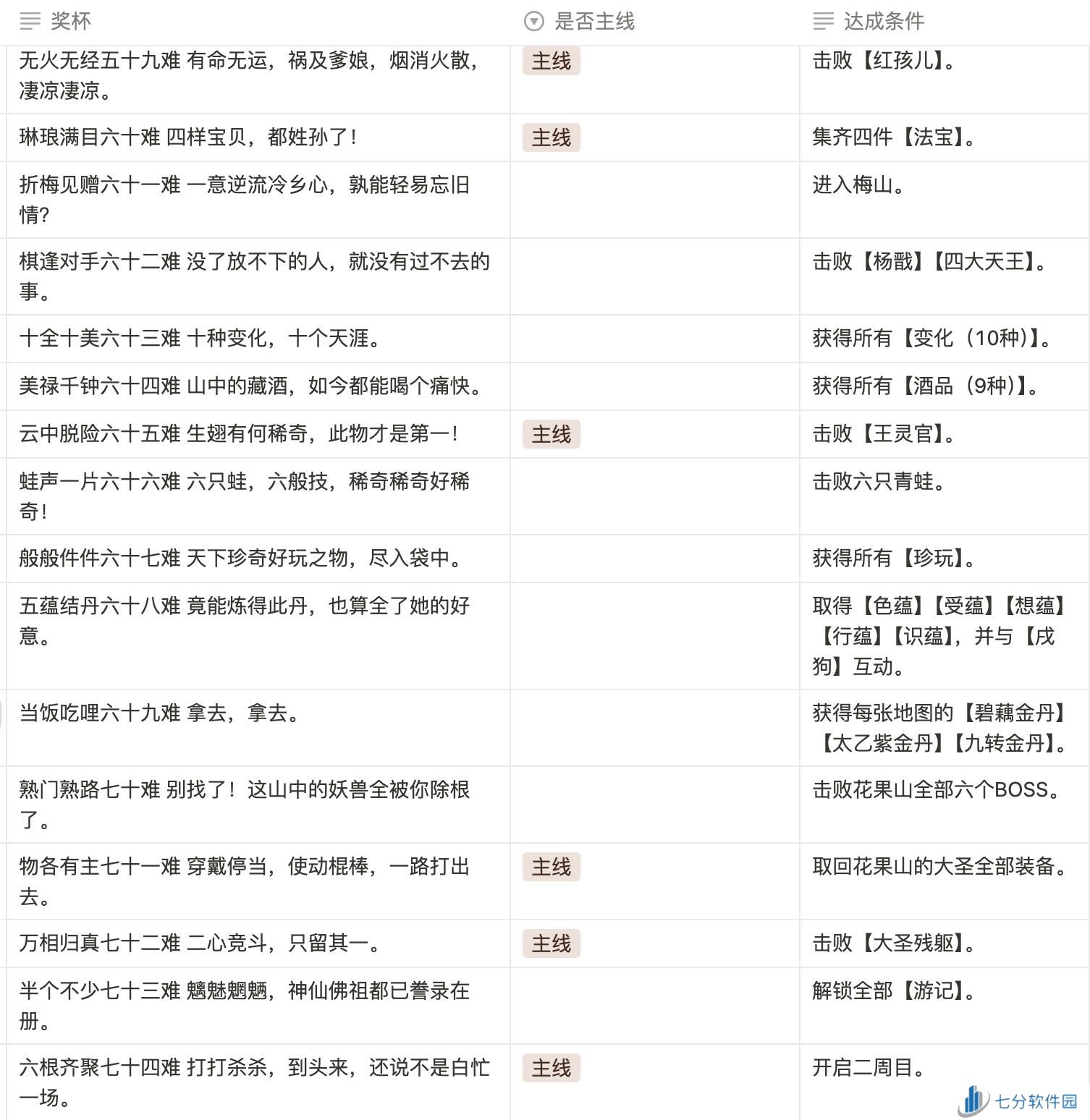
《黑神话:悟空》中也设定了九九“八十一难”,在游戏中是以成就的方式呈现的,想要都完成也不简单,今日带来的就是这八十一个成就的完成条件,了解了对应的成就要求,玩家不论是在几周目,在主线或支线,都可以顺带将成就完成,接下来就一起看看吧。
《黑神话:悟空》八十一难全达成条件指南:





声明:本文内容及配图由入驻作者撰写或者入驻合作网站授权转载。文章观点仅代表作者本人,不代表本站立场。文章及其配图仅供学习分享之
新品榜/热门榜